Project Task Allocation: Team Workload Visualization

Added on: May 07, 2025
User Prompt

Pie Chart for Project Task Allocation: Visualizing Team Member Workloads

Description

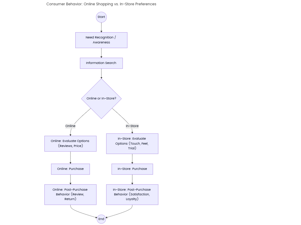
A pie chart is a powerful tool for visualizing how tasks are distributed among team members in a project, offering a clear snapshot of workload allocation and potential imbalances. This chart aids project managers in optimizing resource distribution, identifying bottlenecks, and ensuring equitable task assignment.

Key Components of the Pie Chart

  1. Team Members/Roles:
    • Each slice represents an individual team member or role (e.g., Developer, Designer, QA Engineer).
    • Example Labels:
      • Alex (35%)
      • Maria (25%)
      • James (20%)
      • Others (20%)
  2. Task Distribution Metrics:
    • Slices are sized based on:
      • Percentage of Total Tasks: Number of assigned tasks relative to the project total.
      • Estimated Hours: Cumulative time allocated to each team member.
      • Resource Allocation: Proportion of effort (e.g., 40% of total project hours).
  3. Color Coding:
    • Distinct colors differentiate team members for quick visual identification.
    • Example: Alex (blue), Maria (green), James (red), Others (gray).
  4. Annotations:
    • Exact percentages or hours are 标注 directly on slices.
    • Additional notes highlight critical insights (e.g., "Alex: 35% (Project Lead)").

Interpretation & Insights

  1. Workload Balance:
    • Ideal Scenario: Slices are roughly proportional to team capacity or role expectations.
    • Red Flags:
      • Overloaded team members (e.g., a slice >30% in a balanced team).
      • Underutilized resources (e.g., a slice <10% without justification).
  2. Role Alignment:
    • Ensure tasks align with expertise (e.g., a developer handling 70% of coding tasks).
  3. Project Phases:
    • Adjust slices dynamically (e.g., QA Engineer’s workload increasing during testing phases).
  4. Risk Identification:
    • A single large slice indicates dependency on one team member, risking delays if they are unavailable.

Example Scenario

Project: Mobile App Development
Team:


 

  • Developer (40%)
  • Designer (25%)
  • QA Tester (20%)
  • Project Manager (15%)


 

Insights:


 

  • The developer has the largest workload, reflecting the project’s technical focus.
  • The "Others" category (e.g., stakeholders, contractors) contributes 15% of effort.

Best Practices

  1. Limit Complexity:
    • Include 5–7 key team members; group smaller contributors into "Others."
  2. Use Accurate Data:
    • Base slices on quantifiable metrics (e.g., Jira tickets, estimated hours).
  3. Update Regularly:
    • Refresh the chart weekly to reflect task reassignment or scope changes.
  4. Pair with Bar/Line Charts:
    • Combine with burndown charts to track progress over time.
  5. Avoid Misleading Visuals:
    • Use a 2D pie (not 3D) to prevent distortion; ensure percentages sum to 100%.

Strategic Applications

  1. Resource Optimization:
    • Reallocate tasks if one team member is overburdened.
  2. Skill Development:
    • Assign additional tasks to underutilized members to foster growth.
  3. Project Planning:
    • Anticipate workload shifts during project phases (e.g., design → development → testing).
  4. Stakeholder Communication:
    • Share the chart to justify resource needs or explain delays.


 

By visualizing workload distribution, the pie chart enables data-driven decisions, prevents burnout, and ensures projects stay on track through balanced teamwork.A pie chart is a powerful tool for visualizing how tasks are distributed among team members in a project, offering a clear snapshot of workload allocation and potential imbalances. This chart aids project managers in optimizing resource distribution, identifying bottlenecks, and ensuring equitable task assignment.

Key Components of the Pie Chart

  1. Team Members/Roles:
    • Each slice represents an individual team member or role (e.g., Developer, Designer, QA Engineer).
    • Example Labels:
      • Alex (35%)
      • Maria (25%)
      • James (20%)
      • Others (20%)
  2. Task Distribution Metrics:
    • Slices are sized based on:
      • Percentage of Total Tasks: Number of assigned tasks relative to the project total.
      • Estimated Hours: Cumulative time allocated to each team member.
      • Resource Allocation: Proportion of effort (e.g., 40% of total project hours).
  3. Color Coding:
    • Distinct colors differentiate team members for quick visual identification.
    • Example: Alex (blue), Maria (green), James (red), Others (gray).
  4. Annotations:
    • Exact percentages or hours are 标注 directly on slices.
    • Additional notes highlight critical insights (e.g., "Alex: 35% (Project Lead)").

Interpretation & Insights

  1. Workload Balance:
    • Ideal Scenario: Slices are roughly proportional to team capacity or role expectations.
    • Red Flags:
      • Overloaded team members (e.g., a slice >30% in a balanced team).
      • Underutilized resources (e.g., a slice <10% without justification).
  2. Role Alignment:
    • Ensure tasks align with expertise (e.g., a developer handling 70% of coding tasks).
  3. Project Phases:
    • Adjust slices dynamically (e.g., QA Engineer’s workload increasing during testing phases).
  4. Risk Identification:
    • A single large slice indicates dependency on one team member, risking delays if they are unavailable.

Example Scenario

Project: Mobile App Development
Team:


 

  • Developer (40%)
  • Designer (25%)
  • QA Tester (20%)
  • Project Manager (15%)


 

Insights:


 

  • The developer has the largest workload, reflecting the project’s technical focus.
  • The "Others" category (e.g., stakeholders, contractors) contributes 15% of effort.

Best Practices

  1. Limit Complexity:
    • Include 5–7 key team members; group smaller contributors into "Others."
  2. Use Accurate Data:
    • Base slices on quantifiable metrics (e.g., Jira tickets, estimated hours).
  3. Update Regularly:
    • Refresh the chart weekly to reflect task reassignment or scope changes.
  4. Pair with Bar/Line Charts:
    • Combine with burndown charts to track progress over time.
  5. Avoid Misleading Visuals:
    • Use a 2D pie (not 3D) to prevent distortion; ensure percentages sum to 100%.

Strategic Applications

  1. Resource Optimization:
    • Reallocate tasks if one team member is overburdened.
  2. Skill Development:
    • Assign additional tasks to underutilized members to foster growth.
  3. Project Planning:
    • Anticipate workload shifts during project phases (e.g., design → development → testing).
  4. Stakeholder Communication:
    • Share the chart to justify resource needs or explain delays.


 

By visualizing workload distribution, the pie chart enables data-driven decisions, prevents burnout, and ensures projects stay on track through balanced teamwork.